留学资讯
【重磅】2020上海留学生落户新政完整解读
发布时间:2020-12-01 阅读:1475次

2020年可谓是上海落户的政策大年

继应届生、人才引进、居转户政策后

现在轮到了海归政策落地


总体政策和预测基本一致,没有收紧!


话不多说

上干货


1、单位模块:

注册100万以上、依法缴税;如是分公司、社税都须缴在分公司;不得派遣/代缴/补缴


2、常规学历条件模块:

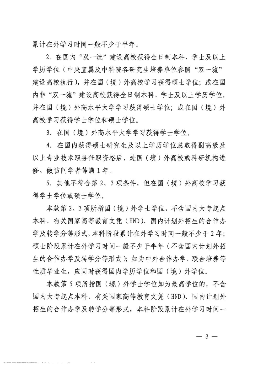
1)非前500博士

2)双一流本科+境外非500硕士

3)非双一流本科+境外500硕士

4)境外本科+硕士

5)境外500本科

6)创业落户

7)非双一流本科且境外非500强本科

总结:(1-6)为半年1倍类型;(7)为一年1.5倍社保


3、境外天数要求模块

1)半年1倍类型留学生本科境外累计学习天数要求从1年增加为2年,且硕士不低于半年

2)一年1.5倍类型留学生最高学历为本科境外累计学习时间从1年增加至2年

3)博士,境外累计学习时间不少于365天, 如为联合办学等性质,境外不少于180天。

4)最高学历为硕士,只需要境外累计半年,不看本科境外天数。

5)联合办学,本科365天,硕士180天。


4、激励条件模块

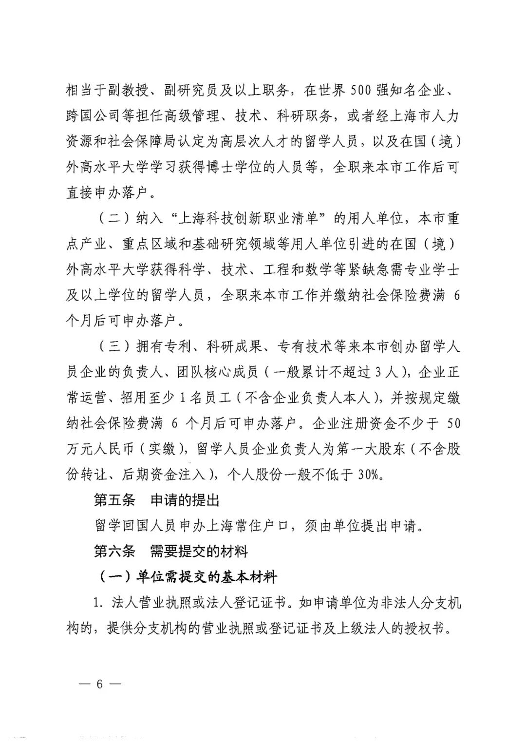
1)知名国外大学副教授/副研究员以上;世界500强跨国公司中高管;海归高层次认定人才;前500博士,直接落户。

2)创业落户:半年一倍,新增了团队核心成员条例,1人创业4人落户

3)”上海科技创新职业清单“的用人单位,500强留学生纳税满6个月就可以落户,无个税和社保要求


5、学分要求模块

1)暑课所占学分不能超过总分20%,暑课只能算境外开学后,暑假回来期间。

2)宁波诺丁汉和西交利物浦这类,境外时间和学分不能低于总的50%。


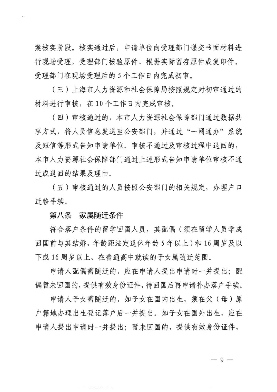
6、回国后异地社税问题

回国后首份工作社保个税不在上海,但是之后在2年内到上海工作的,已放开可以


7、劳动合同问题

劳动合同有效期为2年及以上,网报时合同剩余有效期需在3个月以上,且需试用期结束后才可以申报


8、年龄限制

年龄距法定退休年龄5年以上。


其他干货中未提及的细节

可直接扫描和顾问老师咨询



以下为2020年海归最新政策原文



如果你/你的亲友同学同事

需要一对一的全程上海落户指导


欢迎家长与学子们咨询本项目。
报名方式:18913006668 或扫一扫添加顾问老师微信报名